H.M. Elmilady1,2,3, M. van der Wegen 1,2, D. Roelvink 1,2,3 & A. van der Spek 2
1 UNESCO-IHE, This email address is being protected from spambots. You need JavaScript enabled to view it. , This email address is being protected from spambots. You need JavaScript enabled to view it.
2 Deltares, This email address is being protected from spambots. You need JavaScript enabled to view it., This email address is being protected from spambots. You need JavaScript enabled to view it. 3 TU Delft
Intertidal shoals are a vital component of the estuarine environment. Ensuring their sustainability requires an understanding of how such systems will react to sea level rise (SLR). In this study, we apply the Delft3D process-based numerical model to investigate mechanisms that govern the long-term morphological development of estuarine sandy shoals and their ability to cope with predicted SLR. The developed model describes a 2D, small-scale, high resolution (10×15m), setup which represents a channel-shoal system inspired by conditions in the Western Scheldt Estuary (The Netherlands). A flat shoal bathymetry (Figure 1a) is subjected to semi-diurnal tidal forcing and wave action until it reaches a state of tidally averaged morphodynamic equilibrium (Figure 1b). This equilibrium state represents the current estuarine morphology and shows good agreement with observations. We perform a forecast by imposing different SLR scenarios on the generated bathymetry for a century representing the period from 2000-2100.
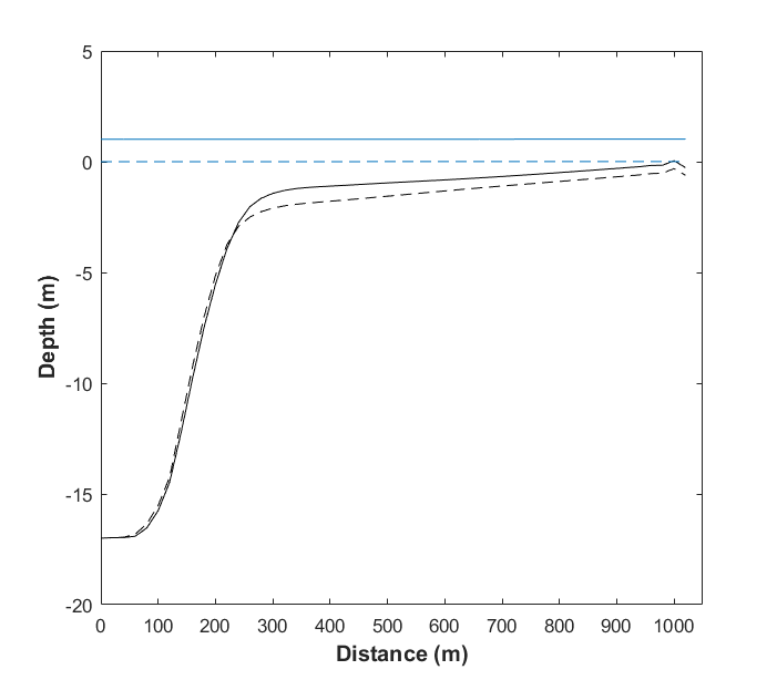
Our results show that shoal accretion starts with channel bank deposition which propagates landwards towards the landward margin. Tidal currents drive levee formation while wave action limits the levee height by increased bottom shear stresses. In the modeled equilibrium state and under constant wave conditions, levees don’t exist. Fluctuations in wave forcing enhances levee formation which suggests that the presences of such features in estuaries is an indication of an evolving bathymetry. Shoals accrete in response to SLR (Figure 2). However, a phase lag in bed level response results in accretion rates lower than the SLR rate eventually leading to the loss of intertidal area and an increase in shoal inundation frequency. This lag is at its lowest near the channel and increases gradually towards the estuarine margins. Systems with higher tidal energy, sediment supply and wave action cope better with SLR. Simulations assuming a sudden halt of SLR after 2100, showed that bed levels continue to adapt until the profile reaches a new state of equilibrium. The time scale at which stability is achieved ranges between decades to centuries depending on the forcing conditions.
The implemented small-scale approach allowed us to perform several sensitivity runs for different forcing conditions and parameter settings. Contrary to the common situation, developing a stable small-scale fundamental setup for a sandy channel-shoal system presented a challenging task due to the boundary effects. The knowledge developed in this study serves a first step towards realizing the limits and the possibility of modeling such systems on a large scale comprising an entire estuarine system while providing a good representation of intertidal shoals development.
Keywords:
Sea level rise, intertidal, shoals, estuary, long-term, morphological development, small scale, fundamental setup, Delft3D, process-based model, Western Scheldt.


Figure 1. Left panel (a) shows the initial bathymetry and the right pane (b) shows the equilibrium bathymetry for the Western Scheldt forcing conditions.
Figure 2. Cross-section showing the bed levels (Black) and mean water level (Blue) for the equilibrium state (Dotted line) and after 100 years of a 1 m SLR (Solid line).










